你提供的照片可能用于改善必应图片处理服务。
隐私政策
|
使用条款
无法使用此链接。检查链接是否以 "http://" 或 "https://" 开头,然后重试。
无法处理此搜索。请尝试其他图像或关键字。
试用视觉搜索
使用图像搜索、识别对象和文本、翻译或解决问题
将一个或多个图像拖到此处,
上传图像
或
打开相机
将图像放置到任意位置以开始搜索
要使用可视化搜索,请在浏览器中启用相机
English
全部
搜索
图片
灵感
创建
集合
视频
地图
资讯
更多
购物
航班
旅游
笔记本
自动播放所有 GIF
在这里更改自动播放及其他图像设置
自动播放所有 GIF
拨动开关以打开
自动播放 GIF
图片尺寸
全部
小
中
大
特大
至少... *
自定义宽度
x
自定义高度
像素
请为宽度和高度输入一个数字
颜色
全部
仅限颜色
黑白
类型
全部
照片
剪贴画
素描
动画 GIF
透明
版式
全部
方形
横版
高
人物
全部
仅脸部
半身像
日期
全部
过去 24 小时
过去一周
过去一个月
去年
授权
全部
所有创作共用
公共领域
免费分享和使用
在商业上免费分享和使用
免费修改、分享和使用
在商业上免费修改、分享和使用
详细了解
清除筛选条件
安全搜索:
中等
严格
中等(默认)
关闭
筛选器
768×1024
scribd.com
Ch01 - Procedural Pr…
700×639
Tom McFarlin
Suggestions for Organizing Proced…
3072×1536
cratecode.com
Introduction to Procedural Programming Paradigm | Cratecode
690×443
fity.club
Procedural
800×400
fity.club
Procedural Programming
2048×1536
slideshare.net
Code: from Procedural to Object Oriented | PPTX
2048×1536
slideshare.net
Code: from Procedural to Object Oriented | PPTX
2000×1200
fity.club
Procedural Programming Procedural Vs. OOP Approaches In Salesforce
1300×1390
fity.club
Procedural Programming Procedural Vs. OOP App…
850×375
researchgate.net
2 Procedural Programming | Download Scientific Diagram
1920×1080
fity.club
Procedural Meaning FIGURE Flowchart Showing Procedure Of The
1024×768
SlideServe
PPT - Procedural Programming PowerPoint Presentation, free download ...
679×1142
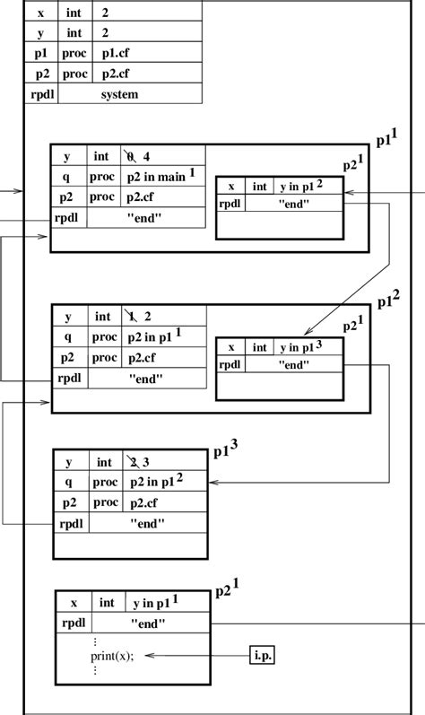
researchgate.net
Visualizing Procedural Pr…
400×372
docs.analytica.com
Procedural Programming Example - Analytica Docs
3360×1752
theresanaiforthat.com
Procedural Coding GPT - Procedural code generation - TAAFT
768×1024
scribd.com
1 Tools For Developing Pro…
300×219
learncomputerscienceonline.com
Procedural Programming | What Is Procedural Programming
597×330
learncomputerscienceonline.com
Procedural Programming | What Is Procedural Programming
1600×900
codewithc.com
Exploring Procedural Programming: A Fundamental Paradigm - Code With C
980×560
pythonalchemist.com
C++ Tutorial 2: Understanding Procedural Programming: An Overview
980×541
pythonalchemist.com
C++ Tutorial 2: Understanding Procedural Programming: An Overview
373×227
tuannguyen.tech
Programming paradigms - what is procedural programming? - Tua…
1701×1568
scaler.com
OOP vs Functional vs Procedural - Scaler To…
578×647
blogspot.com
PROGRAMMING: Key Features of …
638×478
slideshare.net
Procedural Programming Main function Problem | PPT
850×753
researchgate.net
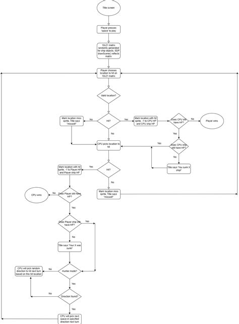
The Procedural Steps for the Flowcode Programm…
868×801
peerdh.com
Procedural Vs Functional Programming – peerdh.com
696×340
carreersupport.com
a complete guide to procedural programming language
792×386
ramanareddybrr.blogspot.com
Procedural Programming Approach
1245×849
calendar.de.com
Flowchart Procedural Writing Flowchart Printable Writing
636×511
blogspot.com
Key features of procedural programs
474×474
vecteezy.com
Procedural programming concept icon. Coding paradig…
504×566
researchgate.net
A typical flow chart of a procedural program. Instr…
1076×1479
u.osu.edu
D. Final Algorithm, Flowchart, or Pse…
1226×1661
u.osu.edu
D. Final Algorithm, Flowchart, or Pse…
某些结果已被隐藏,因为你可能无法访问这些结果。
显示无法访问的结果
报告不当内容
请选择下列任一选项。
无关
低俗内容
成人
儿童性侵犯
反馈