你提供的照片可能用于改善必应图片处理服务。
隐私政策
|
使用条款
无法使用此链接。检查链接是否以 "http://" 或 "https://" 开头,然后重试。
无法处理此搜索。请尝试其他图像或关键字。
试用视觉搜索
使用图像搜索、识别对象和文本、翻译或解决问题
将一个或多个图像拖到此处,
上传图像
或
打开相机
将图像放置到任意位置以开始搜索
要使用可视化搜索,请在浏览器中启用相机
English
全部
搜索
图片
灵感
创建
集合
视频
地图
资讯
更多
购物
航班
旅游
笔记本
自动播放所有 GIF
在这里更改自动播放及其他图像设置
自动播放所有 GIF
拨动开关以打开
自动播放 GIF
图片尺寸
全部
小
中
大
特大
至少... *
自定义宽度
x
自定义高度
像素
请为宽度和高度输入一个数字
颜色
全部
仅限颜色
黑白
类型
全部
照片
剪贴画
素描
动画 GIF
透明
版式
全部
方形
横版
高
人物
全部
仅脸部
半身像
日期
全部
过去 24 小时
过去一周
过去一个月
去年
授权
全部
所有创作共用
公共领域
免费分享和使用
在商业上免费分享和使用
免费修改、分享和使用
在商业上免费修改、分享和使用
详细了解
清除筛选条件
安全搜索:
中等
严格
中等(默认)
关闭
筛选器
350×262
harris-matrix-composer.software.informer.com
Harris Matrix Composer 2.0 beta Download (Free)
768×1024
scribd.com
Adapting The Harris Matrix F…
454×280
harris-matrix-composer.software.informer.com
Harris Matrix Composer 2.0 beta Download (Free)
373×280
harris-matrix-composer.software.informer.com
Harris Matrix Composer 2.0 beta Download (Free)
720×540
Academia.edu
(PPT) Clase Harris Matrix Composer
1024×880
quizlet.com
WEEK 3 TUTORIAL 3: Harris Matrix Diagram | Quizlet
1280×960
Weebly
Harris Matrix Composer Download Mac - jadename
850×660
ResearchGate
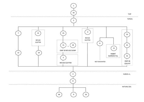
Harris Matrix [48]. Photo: courtesy Edward Harris. | Download ...
1277×850
curiouscaseofcatalhoyuk.ku.edu.tr
Harris Matrix - The Curious Case of Çatalhöyük Online Exhibition
850×665
researchgate.net
A modified Harris Matrix with hypothetical contexts. Drawing J. Herb…
850×575
researchgate.net
Harris Matrix visualisation. | Download Scientific Diagram
644×484
semanticscholar.org
Figure 5 from THE HARRIS MATRIX COMPOSER - A NEW TOOL TO MANA…
337×377
chegg.com
Below is a simple Harris Matrix Diagram -- Make …
571×599
praehistorische-archaeologie.de
Chronologie: Harris-Matrix | praehistorische-archa…
595×842
academia.edu
(PDF) The Harris Matrix Compose…
1280×720
linehouse.js-help.net
How To Draw A Harris Matrix » Linehouse
1280×720
linehouse.js-help.net
How To Draw A Harris Matrix » Linehouse
474×423
linehouse.js-help.net
How To Draw A Harris Matrix » Linehouse
320×320
linehouse.js-help.net
How To Draw A Harris Matrix » Linehouse
942×754
linehouse.js-help.net
How To Draw A Harris Matrix » Linehouse
850×601
researchgate.net
28. Harris Matrix for 'Big Rectangle' excavation area | Download ...
320×320
ResearchGate
(PDF) The Harris Matrix Composer - A New Tool to Ma…
320×320
ResearchGate
(PDF) The Harris Matrix Composer - A New Tool to Ma…
1024×946
chegg.com
Solved Part 2: Constructing a Harris Matrix To the best of | Chegg.com
858×1024
chegg.com
Solved Part 2: Constructing a Harris Matrix To the be…
850×1203
ResearchGate
(PDF) The Harris Matrix Composer - …
510×510
ResearchGate
(PDF) The Harris Matrix Composer - A New Tool t…
700×564
chegg.com
Part 2: Constructing a Harris Matrix ( 30 points) To | Chegg.com
680×629
researchgate.net
34. The Harris Matrix applied to a group of graves (trench …
638×359
slideshare.net
CAA 2019 Krakow - When Harris met Allen in The Matrix: How can the ...
850×425
researchgate.net
-A hypothetical section and the corresponding Harris matrix. | Download ...
320×320
researchgate.net
-A hypothetical section and the corresponding Harri…
564×298
blogspot.com
Reconnection to Cleared Site in Christchurch: Architecture for the ...
576×700
chegg.com
conduct a harris matrix with the profi…
687×700
chegg.com
Solved Part 2. The Harris Matrix To map the success…
某些结果已被隐藏,因为你可能无法访问这些结果。
显示无法访问的结果
报告不当内容
请选择下列任一选项。
无关
低俗内容
成人
儿童性侵犯
反馈