你提供的照片可能用于改善必应图片处理服务。
隐私政策
|
使用条款
无法使用此链接。检查链接是否以 "http://" 或 "https://" 开头,然后重试。
无法处理此搜索。请尝试其他图像或关键字。
试用视觉搜索
使用图像搜索、识别对象和文本、翻译或解决问题
将一个或多个图像拖到此处,
上传图像
或
打开相机
将图像放置到任意位置以开始搜索
要使用可视化搜索,请在浏览器中启用相机
English
全部
搜索
图片
灵感
创建
集合
视频
地图
资讯
更多
购物
航班
旅游
笔记本
自动播放所有 GIF
在这里更改自动播放及其他图像设置
自动播放所有 GIF
拨动开关以打开
自动播放 GIF
图片尺寸
全部
小
中
大
特大
至少... *
自定义宽度
x
自定义高度
像素
请为宽度和高度输入一个数字
颜色
全部
仅限颜色
黑白
类型
全部
照片
剪贴画
素描
动画 GIF
透明
版式
全部
方形
横版
高
人物
全部
仅脸部
半身像
日期
全部
过去 24 小时
过去一周
过去一个月
去年
授权
全部
所有创作共用
公共领域
免费分享和使用
在商业上免费分享和使用
免费修改、分享和使用
在商业上免费修改、分享和使用
详细了解
清除筛选条件
安全搜索:
中等
严格
中等(默认)
关闭
筛选器
1210×642
hackatronic.com
RF Remote Control Circuit » Hackatronic
789×439
serasidis.gr
2 channel RF remote control
961×329
remotestartx.com
RF Programming – Start-X
1056×601
forum.arduino.cc
RF Remote Control - General Guidance - Arduino Forum
437×342
seekic.com
RF Based Wireless Remote Control System - Control_…
1341×677
forum.arduino.cc
RF Remote Control - General Guidance - Arduino Forum
736×286
www.pinterest.com
RF Remote Control Doorbell | Remote control, Remote, Control
268×188
electronics-diy.com
4-CH RF Remote Control
300×174
electronics-diy.com
4-CH RF Remote Control
1024×528
simple-circuit.com
RF remote control system based on PIC microcontroller - CCS C
1000×1000
rfremotecontroller.blogspot.com
RF Remote Control Paradise: How to Remot…
600×600
hackaday.io
RF based Universal Remote Control | Hackaday.io
600×600
hackaday.io
RF based Universal Remote Control | Hackaday.io
3264×2448
hackaday.io
RF based Universal Remote Control | Hackaday.io
800×800
circuitdiagram.co
31 Channel Rf Remote Control Circuit Diagram - Circuit Diagram
791×1023
Scribd
4 Channel Rf Remote Control | …
800×426
tronics-circuits.blogspot.com
DIY CIRCUITS: RF remote control for 4 ch without Microcontroller
1600×900
mousa-simple-project.com
RF remote control module review ~ Mousa-Simple Projects
669×530
in.pinterest.com
RF Remote Control Circuit Diagram
1280×720
fity.club
Rf Remote Control Circuit DC2V 433.92 MHz 1CH Radio Frequency Remote
375×500
forum.arduino.cc
Determine frequency of RF …
1053×697
tailieuelectronicprojects.blogspot.com
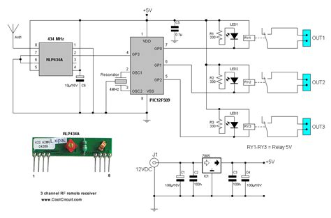
ELECTRONIC PROJECTS: 3 Channel RF Remote Control
612×448
gadgetronicx.com
(Radio Frequency) RF Remote control circuit - Gadgetronicx
1200×680
gadgetronicx.com
Making a 4 channel RF remote ( PCB design included) - Gadgetronicx
1200×750
gadgetronicx.com
Making a 4 channel RF remote ( PCB design included) - Gadgetronicx
421×750
forum.arduino.cc
Making Rf remote smart …
2000×1500
www.reddit.com
Control Rf Remote Controller : r/homeassistant
1200×900
medium.com
The Basics, Classifications And Advantages Of RF Remote Contr…
2292×2028
nevonprojects.com
Remote Controlled Robotic Arm Using Rf
2048×1152
Hackster
RF Remote Control For Home Appliances - Hackster.io
849×629
blogspot.com
Electronics Fusions: Remote Control Circuit Through RF Without ...
800×449
hackaday.com
RF Remote Made Easy | Hackaday
850×476
researchgate.net
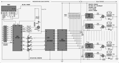
Circuit diagram to connect receiver section of RF remote control with ...
768×1024
forum.arduino.cc
RC_Switch for decoding RF re…
800×640
derunledlights.com
RC03RF 2.4GHz RF 4 Zone RGB/RGBW/RGBCCT Remote Controll…
某些结果已被隐藏,因为你可能无法访问这些结果。
显示无法访问的结果
报告不当内容
请选择下列任一选项。
无关
低俗内容
成人
儿童性侵犯
反馈